你应该掌握的CSS自定义属性技术点- 开发者头条 - css 背景 表示位置
你应该掌握的CSS自定义属性技术点- 开发者头条
前端-基础篇-CSS-背景颜色的几种表示方法_wifi612的博客-程序员资料 
提升布局能力!理解CSS 的多种背景及使用场景和技巧- SegmentFault 思否
CSS background-position 背景定位的用法- 简书
html background color 透明度css如何設置背景顏色透明?css設置背景 
css 背景(background) - Front-Here - 博客园
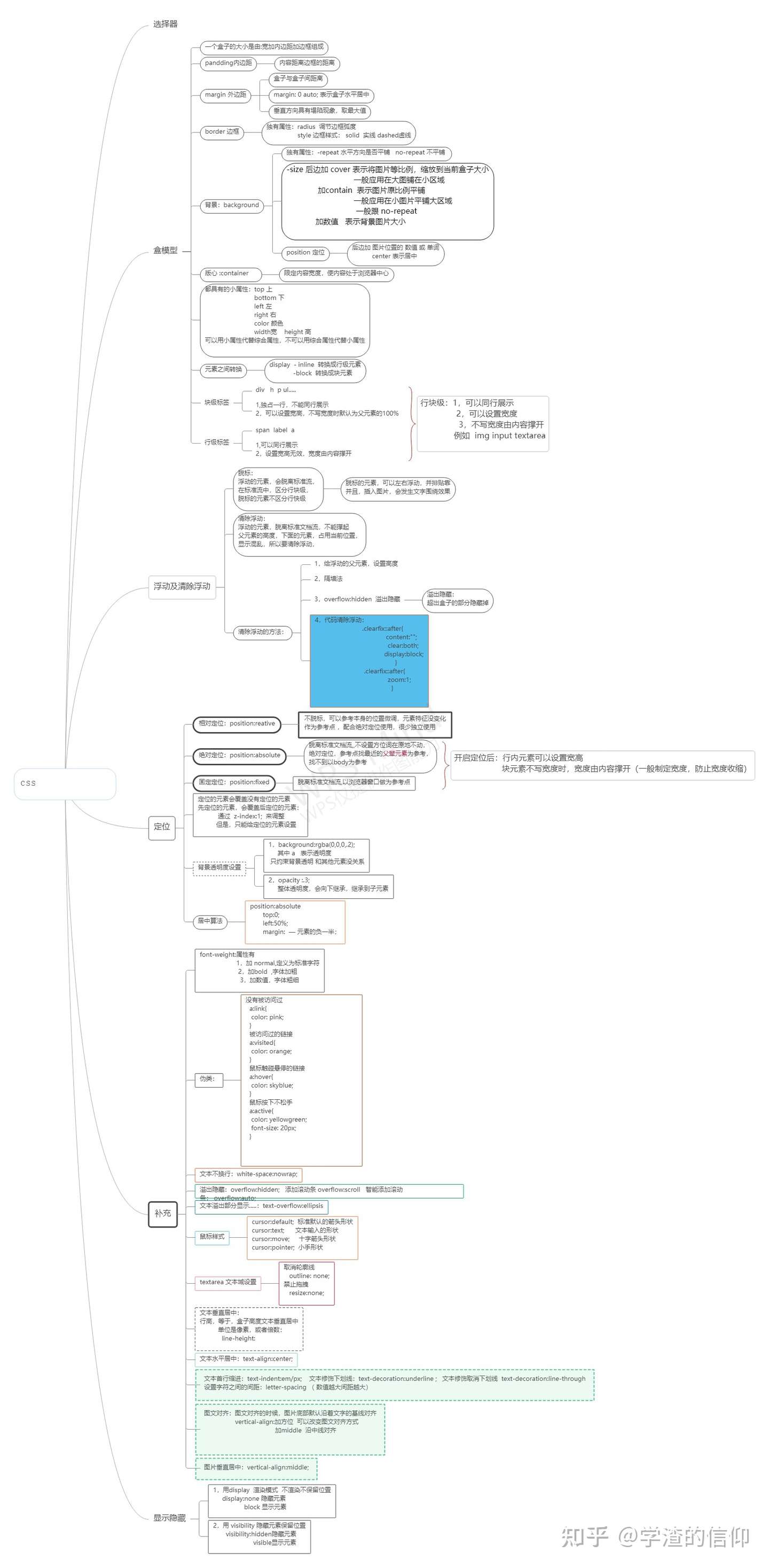
css详解- 知乎
背景画像の表示位置を指定する:スタイルシート(CSS)一覧 - HTMLタグ 
背景画像の表示位置を指定する GRAYCODE HTMLu0026CSS
headu003e标签里有什么? Metadata-HTML中的元数据- 学习Web 开发 MDN
background-position/背景画像の表示位置を指定する
css background-position属性怎么用-前端问答-PHP中文网
0 Response to "你应该掌握的CSS自定义属性技术点- 开发者头条 - css 背景 表示位置"
Post a Comment